
按照市委巡察工作统一部署,截至10月22日,十五届市委第八轮巡察完成进驻工作。本轮巡察,市委派出10个巡察组分别对16个市直单位、镇街党组织开展常规巡察;对东区等6个镇街的住宅小区物业服务、乡村振兴资金管理使用领域互联网龙头股排名,以及翠亨新区等5个镇街的7个招商引资重点项目落地情况开展专项巡察;对市文化广电旅游局、中山纪念中学、市人民医院、兴中集团、板芙镇及其下辖的板尾等11个村(社区)党组织开展巡察“回头看”。
被巡察党组织分别召开巡察进驻动员会。各市委巡察组组长作动员讲话。
各市委巡察组组长强调,要准确把握政治巡察监督重点,常规巡察将深入了解履行职能责任,落实进一步全面深化改革,防范化解重大风险,推动解决群众身边不正之风和腐败问题,加强基层党组织和党员队伍建设,以及巡察整改落实等情况。住宅小区物业服务专项巡察将深入了解相关职能部门履行监管责任、加强公共收益监管、规范业主委员会运作等情况。乡村振兴资金管理使用领域专项巡察将围绕资金申报、审批、监管、使用全流程各环节,深入了解资金闲置、低效利用、监管失位等情况。招商引资重点项目落地情况专项巡察将紧盯审核签约、要素保障、服务落地等环节,深入了解落实招商引资和项目落地主体责任等情况。巡察“回头看”将以责任为主线,紧盯整改政治责任落实、重点难点突出问题整改、建立长效整改机制等情况。
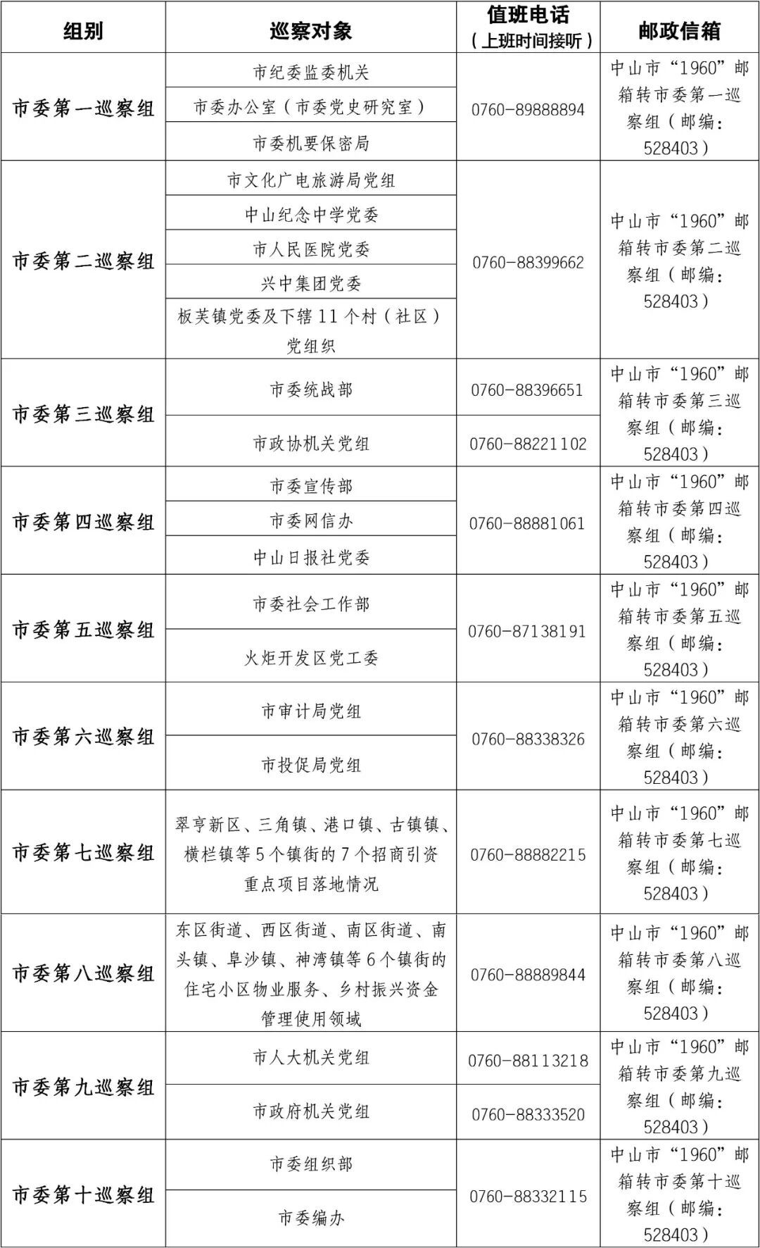
据悉,10个市委巡察组将在被巡察单位工作2个半月左右,其间设立专门值班电话和邮政信箱,主要受理反映被巡察党组织领导班子及其成员、下一级党组织主要负责人和重点岗位人员问题的来信来电来访,重点是关于违反政治纪律、组织纪律、廉洁纪律、群众纪律、工作纪律和生活纪律等方面的举报和反映。巡察组受理信访时间截止到2026年1月5日。为便于干部群众反映情况,现将各市委巡察组值班电话、联系信箱公布如下。
十五届市委第八轮巡察进驻一览表
来源:中山纪检监察互联网龙头股排名
指南针配资提示:文章来自网络,不代表本站观点。